您所在的位置:首页 - 实践教学 - 专业赛事

专业赛事

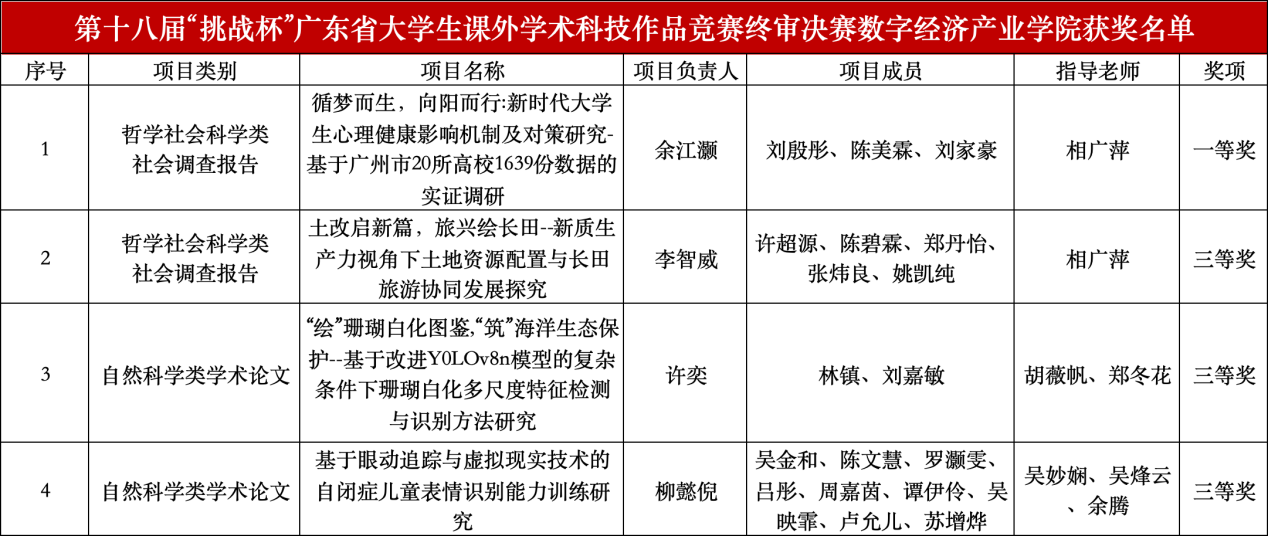
我院学子荣获第十八届“挑战杯”省级一等奖和省级三等奖


5月17日至19日,由团省委、省教育厅、省科学技术厅等七部门联合主办的第十八届“挑战杯”广东大学生课外学术科技作品竞赛终审决赛圆满落幕。经过激烈角逐,我院最终斩获省级一等奖1项、三等奖3项,在该赛事获奖数量上取得新突破。

 

 

一等奖项目参加省赛

赛事介绍

“挑战杯”全国大学生课外学术科技作品竞赛是由共青团广东省委员会、广东省教育厅、广东省科学技术厅、广东省科学技术协会、广东省社会科学院、广东省学生联合会和地方政府共同主办的一场创新性竞赛活动。本届赛事以“青春助力百千万,挑战致胜新赛道”为主题,吸引全省高校3.6万余件科创作品参与,最终831个项目晋级终审决赛,规模创历届新高。

一等奖项目介绍

 

项目名称:《循梦而生,向阳而行:新时代大学生心理健康影响机制及对策研究——基于广州市20所高校1639份数据的实证调研》

项目类别:哲学社会科学类社会调查报告

项目分类:民生福祉

团队成员:余江灏、刘殷彤、陈美霖、刘家豪

指导老师:相广萍

项目简介:

本报告以广州市20所高校大学生为研究对象,基于新时代大学生视角开展为期一年的心理健康调查。

研究发现,大学生心理健康呈现多样化特征,其中宿舍关系、家庭关怀和认知情绪是主要压力源。项目创新性构建家庭-学校-社会-个人四维联动机制,推动心理健康干预从"个体归因"转向"系统责任",从"因果关系"转向"关联关系"。最终提出建立宿舍问题线上即时反馈机制,开发心理健康大数据智能监测平台,其相关成果已获佛山市文化馆及广州商学院心理健康中心采纳应用。

未来,本研究计划延伸至乡村地区,重点关注特殊家庭背景青少年的心理问题,为构造心理健康支持体系提供可行性参考。  

三等奖项目介绍

 

项目名称:《土改启新篇,旅兴绘长田——新质生产力视角下土地资源配置与长田旅游协同发展探究》

项目类别:哲学社会科学类社会调查报告

项目分类:经济建设

团队成员:李智威,许超源,陈碧霖,郑丹怡,张炜良,姚凯纯

指导老师:相广萍

项目简介:

本项目依托我校团委与平远县五年帮扶计划,开展暑期“百千万工程”实地考察,探索平远县长田镇土地资源配置与旅游协同发展路径。在新质生产力背景下,长田镇土地资源丰裕但配置效率与旅游发展待提升。项目设计协同发展模型,采用多方法调研,回收有效数据829份,经分析发现土地要素配置在企业影响旅游发展路径中具中介效应。结合结果从企业、科技、政府、市场、农户五层提建议,并且本报告已经被长田镇政府采纳,并作为今后开展旅游业发展的重要参考。

 

项目名称:《“绘”珊瑚白化图鉴,“筑”海洋生态保护——基于改进YOLOv8n模型的复杂条件下珊瑚白化多尺度特征检测与识别方法研究》

项目类别:自然科学类学术论文

项目分类:信息技术

团队成员:许奕、林镇、刘嘉敏

指导老师:胡薇帆、郑冬花

项目简介:

本项目针对珊瑚白化问题,提出了一种基于改进YOLOv8的多尺度特征检测方案。

项目创新提出了SIEM 模块和任务对齐动态检测头(GTADDH),并引入ELA机制重新设计了SPPF模块,显著提升了模型对复杂海洋环境的适应性,同时采用分数剪枝方法去除冗余信息,实现了模型的高效压缩。

ETELA-YOLOv8与其它15种主流检测算法相比,检测精度平均提升了9.79%。与原始YOLOv8n相比,检测精度上提高了11.2%,参数量下11.5%,计算速度提升5.0%。总体而言,本项目模型相较于传统目标检测算法,展现出了明显的技术优势。能够更好地应对实际海底珊瑚白化检测中的多重挑战,具有良好的应用前景与推广价值。

 

项目名称:《基于眼动追踪与虚拟现实技术的自闭症儿童表情识别能力训练研究》

项目类别:自然科学类学术论文

项目分类:信息技术

团队成员:柳懿倪、吴金和、陈文慧、罗灏雯、吕彤、周嘉茵、谭伊伶、吴映霏、卢允儿、苏增烨

指导老师:吴妙娴、吴烽云、余腾

项目简介:

自闭症谱系障碍(ASD)儿童康复训练亟需精准适应性,传统方法难实时个性化调整。本文融合虚拟现实(VR)与眼动追踪技术,构建康复训练框架,借多层级任务设计和眼动数据反馈实现动态干预。整合VR交互环境、高精度眼动追踪模块,结合机器学习模型分析眼动特征预测训练成效。实验设ASD轻、中度组及典型发育对照组,用Pico 4 Pro采集数据,以注视时长等指标评估。结果显示干预组指标显著改善,随机森林模型预测准确度高。多组实验验证框架在提升注意力等方面有效,为特殊教育与康复训练提供新技术路径。

近年来,学院高度重视大学生创新创业教育工作,深化“五育并举”特色育人模式改革,有效激发众多学子的创新潜能。此次佳绩的取得,是学院深化“以赛促创、以赛促教、以赛促学”育人理念的生动实践,更是学院将创新创业教育融入人才培养全过程的突出成果。

未来,学院将持续引领学子突破创新,培养他们以“攻坚克难”的毅力解决“卡脖子”难题,为社会输送更多具有创新精神和实践能力的高素质人才。